

news center
1、工作原理
带式真空过滤机是一种自动化程度较高的新型固液分离设备,该设备由机架、真空箱、驱动辊、压布辊、纠偏辊、展布辊、料浆分布器、滤布纠偏装置、滤布再生装置和传动装置、滤布等部件组成,是充分利用物料重力和真空吸力实现固液分离的高效分离设备。
带式真空过滤机以滤布为过滤介质,采用真空箱作为真空室。由传动装置做连续运行。料浆由分布器均布在滤布上,当真空室接通真空系统时形成母液抽滤区、滤饼洗涤区和滤饼抽干区,,滤液穿过滤布进入真空室,固体颗料截留在滤布上形成滤饼。进入真空室的滤液经自动排液罐排出,固体滤饼由刮刀卸除。卸除滤饼的滤布经清洗后获得再生并重新进入过滤区。
2、操作规程
2.1 开机前准备工作
2.1.1 检查设备各部件是否符合安装要求,连接部位是否松动,转动部位是否加润滑剂;
2.1.2检查设备上有无异物,特别是真空室、滤带、裙边上有无卡阻物及障碍物;
2.1.3检查输入电源电压是否正常,电源是否接有零线(地线),水压是否大于0.3MPa;
2.1.4检查减速机油雾品中是否加入润滑油,油量是否达到油位线。
2.2 开机
2.2.1启动空压机,打开气源开关,调节减压阀输出压力;
2.2.2接通总电源开关,启动主电机按钮,调节变频器电位器,确定设备运行速度;
2.2.3启动真空泵,打开真空阀门,真空泵进水量大小符合真空泵使用说明书要求;
2.2.4依次开启滤带再生水、润滑密封水;
2.2.5启动刷滚电机,调整滤带再生水喷射方向,使其达到喷射效果;
2.2.6观察滤带运行情况,调节滤带纠偏开关,使滤带运行正常;
2.2.7开启料浆控制阀门,由小到大调节进料流量,使其达到运行要求。待滤饼至出料端时,记录真空表真空度;
2.2.8打开淋洗液开关,调节淋洗液流量,记录开关位置;
2.2.9适当调整进料流量、设备运行速度、淋洗水流量,使过滤效果和过滤能力达到工艺要求。
2.2.10检查滤带张紧效果和滤带跑偏情况,记录跑偏量;
2.2.11记录进料阀门、滤带再生水阀门、摩擦带润滑水阀门开启位置及变频器的工作频率。
2.3 停机
2.3.1关闭料浆控制阀,待过滤至剩余的滤饼卸净为止;
2.3.2滤饼卸净后,将滤带清洗1~2周,依次关闭淋洗液阀门→刷滚电机开关→滤带再生水阀门→真空泵开关→主机电源开关→摩擦带润滑水阀门→总气源开关→气泵开关→打开气泵放水阀。
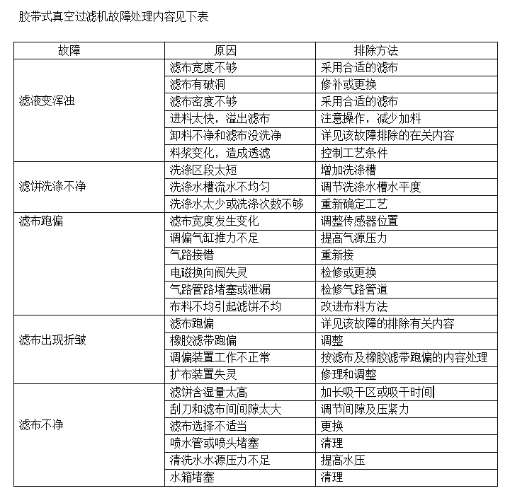
3、常见故障处理